精彩案例展示——初中数学 杨志
发布时间:2021-07-10 打印
多维一体下的《反比例函数》课例
初中数学杨志
一、教材分析
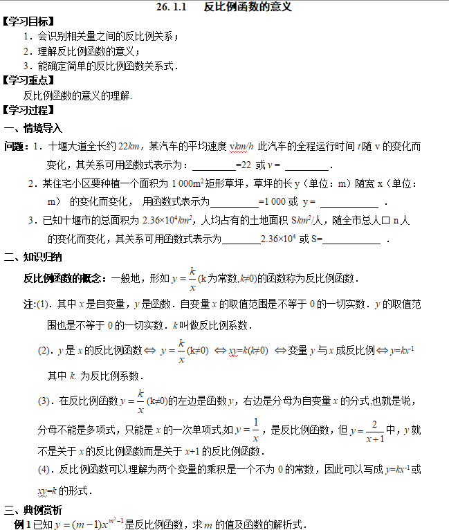
《反比例函数》是人教版数学九年级下册的第一节内容,反比例函数从形式上看虽然简洁,但它在日常生活中和其它学科的学习中都有着十分重要的作用,同时也是中考考点,重要程度不言而喻。
本节课主要研究反比例函数的概念及其解析式。本节课的学习是在研究了正比例函数、一次函数和二次函数等函数模型的基础上作进一步探究。教材从生活现实和数学中具有反比例关系的问题进行情境导入,通过类比归纳,抽象地描述反比例变化规律的数学模型——反比例函数,让学生体会反比例函数的意义, 并利用反比例函数的性质解决实际问题。
二、学情分析
学生在八下、九上学习了正比例函数、一次函数和二次函数等函数模型,对函数有了比较深刻的认知,再学习反比例函数的时候可以通过类比,得出跟反比例函数相关的结论;由于班级整体水平较好,新课提前预习,学案提前批改,先学后教,学习难度不是很大;加上自己所带的班级,学生对教学流程比较熟悉,整体配合度较高,活动完成和目标达成效果较好。
三、教学目标
用思维导图以“蒙太奇”的方式出示教学目标,可以激起学生对这节课学习的兴趣和欲望,以“遮罩”的形式逐步展示,让学生对本节课的知识充满好奇, 在自学的基础上给学生带来一些猜想,加深了对三维目标的印象和认知;同时, 明确本节课的重点和难点。
四、课前准备

教学设计:提前布置预习任务,完成《反比例函数的意义》学案。
设计意图:利用希沃白板5备课、制作交互课件PPT,设计课后巩固练习“ 课堂竞赛”、丰富多彩的教学活动、结合易课堂、利用学生平板完成课堂教学、活动和课后反馈。


四、教学过程
(一)情境导入

教学设计:设计动画增强学生的好奇心和求知欲;设计“掉落”的动画效果,可以让学生印象深刻,引发学生的思考和疑惑!
设计意图:从3个生活现实和数学中具有反比例关系的问题进行导入,抽象地描述反比例变化规律的数学模型——反比例函数,呈现3个反比例函数关系式,让学生初步感受与一次函数、二次函数不同的变现函数关系的表达方式,感知反比例函数的意义。
教学设计:设计动画增强学生的好奇心和求知欲;设计“掉落”的动画效果,可以让学生印象深刻,引发学生的思考和疑惑!
设计意图:从3个生活现实和数学中具有反比例关系的问题进行导入,抽象地描述反比例变化规律的数学模型——反比例函数,呈现3个反比例函数关系式,让学生初步感受与一次函数、二次函数不同的变现函数关系的表达方式,感知反比例函数的意义。
(二)新知探究

教学设计1:添加蒙层增强学生的好奇心和求知欲;添加课程视屏,可以在下定义的基础上进一步明确概念;遮罩和总结强化三种形式和满足的条件。
设计意图:从3个生活现实和数学中具有反比例关系的问题进行导入,从3个关系式入手,通过类比归纳出反比例函数的概念,让学生体会反比例函数的意义,以蒙层的形式出现,让学生能更加深刻体会反比例函数的“直观形状”和要注意的事项;同时通过观看“课程视频”进一步理解反比例函数的概念,用遮罩的方式呈现三种表示形式,印象更加深刻, 添加总结可以强调k≠0。

教学设计2:用蒙层的方式总结归纳方法、技巧:即列式后变量乘积是不为0的常数, 截屏传送给学生方便作笔记整理!
设计意图:尝试找出问题中的反比例函数关系并列出函数关系式,总结列出实际问题中的反比例函数关系式的一般技巧和方法,通过练习进行强化!
教学设计3:通过蒙层出示“ 方法总结” 可以设置悬念, 引起学生猜想“蒙层下面是什么呢?”,通过“拍照上传”、作业互评、视频打点功能,可以激起学生的兴趣,调动学生的积极性

和参与度,培养学生审美和发现问题的能力,同时也能进一步规范学生的答题格式!
设计意图:通过3道例题引导学生利用反比例函数概念和待定系数法根据已知条件,利用方程思想求解反比例函数关系式,总结归纳出待定系数法求解析式的一般步骤和方法!
(三)活动设计


活动设计1:通过“砸彩蛋”和“眼疾手快” 的游戏识别反比例函数, 通过练习准确说出反比例函数的比例系数, 为后面的反比例函数性质学习作准备。游戏形式让学生兴趣盎然,提高参与度!
设计意图:通过“ 课件推送” 采取两人PK的方式,全员参与,让学生通过直观判断来更熟练地识别反比例函数,并跟二次函数和一次函数进行准确区分!
活动设计2:用蒙层的方式总结归纳方法、技巧:即列式后变量乘积是不为0的常数,截屏传送给学生方便作笔记整理!
设计意图:尝试找出问题中的反比例函数关系并列出函数关系式,总结列实际问题中的反比例函数关系式的一般技巧和方法,通过练习进行强化!

活动设计3:课件推送把题目推送给学生,第4题把每个函数满足的条件进行列式并通过“学生投屏”查看少数学生掌握情况!
设计意图:通过针对性练习对关于反比例函数的概念相关的参数求解问题进行巩固,利用“方程思想”对这个难点进行突破!通过第4题对反比例函数、一次函数、二次函数分别满足的条件进行区分和巩固!
(三)当堂检测

教学设计:对例3进行“拍照上传”并“互评”,对出现的问题进行曝光,起到一个提示的作用,强化对反比例函数的理解、计算能力的考察以及答题格式的规范!
设计意图:通过3道当堂检测对本节课的内容进行一对一的系统巩固和练习,作进一步的升华和总结,其中第4题是一个能力提升的题目,检查学生对反比例函数的理解是否到位, 重点把握反比例函数满足的“ 形状”!

(五)课堂小结
教学设计:先通过“发表观点”收集本节课的知识点和方法总,再通过思维导图对本节课的知识点进行梳理,利用“遮罩”的方式呈现,加深记忆,通过“追问”思维导图,对本节课的重难点进行升华和强化记忆!设计意图:通过课堂小结,对本节课的知识进行梳理,加深记忆,强
化对反比例函数概念的理解、记忆和对用待定系数法求解反比例函数解析式的方法作进一步的深化和记忆!
